IBM

 

IBM Case Study

 

Design Workshop

〰️

User Flows

〰️

User Journeys

〰️

UX Design

〰️

UI Design

〰️

Clickable Prototype

〰️

Design Workshop 〰️ User Flows 〰️ User Journeys 〰️ UX Design 〰️ UI Design 〰️ Clickable Prototype 〰️

 

The Challenge

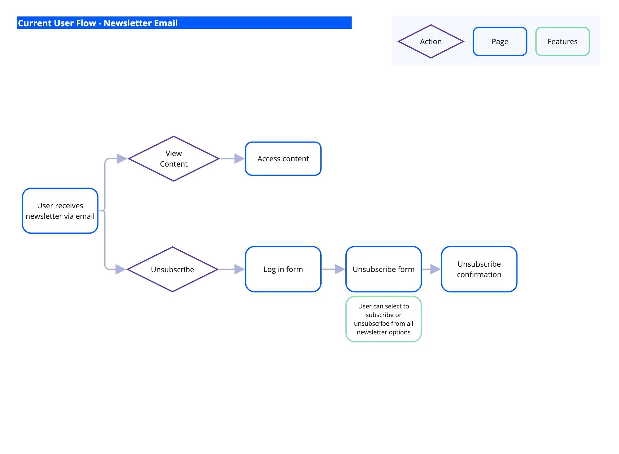
IBM expanded their newsletter subscription offerings. No longer offering just a single newsletter, IBM was now offering their users three distinct newsletters, as well as email updates. I was challenged to design a subscription homepage and the subscription journey for both logged-in users with IBM accounts and new users without one with the goal of increasing subscriptions.

 

The Process

We were presented with a challenge: what was once a simple process of subscribing to a single newsletter would no longer be sufficient. IBM wanted to allow users to select a unique combination of newsletters and email updates tailored to their interests and needs, while keeping the journey simple and streamlined to avoid drop-off along the way. I facilitated and led a workshop with key stakeholders to understand the current and the desired process, pain points, and key functionality. I designed a solution for the email subscription process, and mapped out a future-state experience featuring a more robust user hub — one that would allow users to manage their profile and discover, save, and share IBM content. I created current state and future state user flows and user journeys to inform our design decisions for the current scope, and for future state possibilities.

 
 

The Results

I designed a landing page for IBM’s subscription offerings, and designed the subscription process for two distinct user paths: one for existing IBM account holders, and one for net-new users requiring account creation. The biggest challenge was ensuring that users knew the distinction between the different newsletter and email update offerings. Not every user reads all of the presented information on the landing page, so the descriptions of the options had to be integrated into the subscription process at other touchpoints. An additional challenge was designing the distinctions between the user journey for initial subscription, and the user journey for managing their existing subscription. I designed and tested several different options before landing on the best experience for the user, and for an ideal mobile experience. Throughout, I adhered closely to IBM's brand guidelines and Carbon Design System, maintaining visual and interaction consistency with IBM's broader product ecosystem. The work resulted in a 235% increase in IBM’s newsletter subscription rate; from 4,726 subscribers in August 2022 to 15,855 subscribers in August 2023.